L-Taurina, cunoscută și sub numele de Taurină, oxcolină, este numită după ce este izolată din bila de bou.
![]() |
![]() |
L-Taurina este un aminoacid care conține sulf, care are o gamă largă de efecte biologice și este o substanță importantă care reglează funcțiile fiziologice normale ale organismului.
Pure L-Taurine este un cristal alb, inodor și ușor acru. Este solubil în apă, insolubil în etanol și eter și nu are efecte toxice sau secundare. Este un aminoacid neproteic care conține sulf, care există în stare liberă în organism și nu participă la biosinteza proteinelor din organism.
Deși L-Taurina nu este implicată în sinteza proteinelor, este strâns legată de metabolismul cistinei și cisteinei. Activitatea cisteinei sulfit carboxilazei (CSAD) care sintetizează L-Taurina în corpul uman este scăzută și se bazează în principal pe aportul de L-Taurină în alimente pentru a satisface nevoile organismului.
Se găsește în mod obișnuit în diferite țesuturi ale animalelor sub formă de aminoacizi liberi. Are un conținut ridicat în organisme marine și un conținut relativ ridicat în țesuturile nervoase, musculare și glandulare ale mamiferelor. Conținutul de L-Taurină din creier este semnificativ. mai mare decât alte organe și țesuturi. Nucile și semințele de leguminoase, cum ar fi fasolea neagră, fasolea, mazărea tânără, lintea și semințele de dovleac conțin, de asemenea, mai multă L-Taurină.
![]() |
![]() |
Cu toate acestea, L-Taurina este higroscopică, ceea ce înseamnă că poate absorbi umezeala din mediu și poate deveni aglomerată sau lipicioasă. Acest lucru îi poate afecta stabilitatea și perioada de valabilitate. Pentru a preveni acest lucru, anforma anticaging de L-Taurinaeste adesea folosit în suplimente și produse alimentare. L-Taurina este tratată cu un agent antiaglomerant pentru a o menține uscată și cu curgere liberă, asigurându-se că rămâne stabilă și eficientă în timp.
Specificația produsului

Concluzie: Conform standardului USP36.
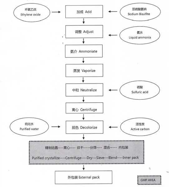
Diagramă de producție

Aplicarea produsului
- Folosit în hrana sugarilor:În alimentele pentru sugari, L-Taurina este una dintre componentele necesare. Lipsa de L-Taurină în timpul procesului de dezvoltare a sugarilor și copiilor mici va duce la încetinirea dezvoltării, deficiențe de vedere și susceptibilitate crescută la boli.
- Folosit în alimente și băuturi:Adăugarea de L-Taurină la alimente poate îmbunătăți starea fizică, poate preveni bolile, poate elimina oboseala și poate îmbunătăți eficiența muncii. Sportivii care beau băuturi cu adaos de L-Taurină după exerciții fizice își pot recupera rapid starea fizică, iar consumul de alcool pe termen lung le poate îmbunătăți starea fizică și capacitatea atletică. Pentru lucrătorii psihici, suplimentarea zilnică cu 0,3 g până la 0,5 g L-Taurină ca fortificator nutrițional poate dezvolta inteligența creierului și îmbunătăți capacitatea de memorie.
- Folosit în cosmetică:L-Taurina are capacitatea de a revitaliza celulele pielii și poate oferi continuu pielii tinere un supliment energetic rapid și de lungă durată și o protecție multiplă. L-Taurina are, de asemenea, ca efect îmbunătățirea imunității pielii și rezistența la invazia pielii de către mediul extern.
- Folosit în feed:L-Taurina poate îmbunătăți rata de conversie și eficiența proteică a furajelor și poate fi folosită ca un bun aditiv pentru atragerea furajelor pentru animalele acvatice, astfel încât echilibrul cuprinzător de nutriție și oligoelemente al furajului să poată atinge o stare mai bună. Adăugarea de L-Taurină în hrana păsărilor poate avea un efect asupra organelor imunitare ale păsărilor de curte.
![]() |
![]() |
![]() |
![]() |
Ambalare și depozitare
Perioada de valabilitate: 36 luni în ambalajul original sigilat
Ambalare și depozitare: Ambalat în cutii de 25 kg. Se va păstra la temperatura ambiantă, în condiții uscate, ferit de căldură, lumină, oxigen și umiditate.

Vizualizare fabrică

Hot Tags: pulbere de taurină, China, fabrică, producători, furnizor, producător, en-gros, cumpărare, preț, vrac, cel mai bun, de vânzare, Valină, leucină instant, L Leucină fermentată, Furnizor L Cysteine, Pudră Valină 72 18 4, Aminoacid esențial natural
Tag-uri populare: L-Taurine Powder, China, fabrică, producători, furnizor, producător, en-gros, cumpărare, preț, vrac, cel mai bun, de vânzare





















